您好!欢迎访问广东富鹏环境科技有限公司网站!
企业环保问题一站式解决方案

集固(危)废处置资源利用和环保工程治理于一体

服务分类service

危废申报与危废仓储存整改
危险废物工程/减量
一般工业固废处理
环境/职业卫生检测
环保手续配齐
环保设备/药剂销售
物料回收处理

联系富鹏环境Contact

电  话:0769-22296701

手  机:139-0269-1751

地  址:东莞市东城街道桑园社区

     贵路1号联纵大厦1208室

4新闻中心
您的位置:首页  ->  新闻中心  -> 富鹏动态

危废处理多少钱一吨?有价格标准吗?


​危险废物污染防治是打好清废攻坚战的重要内容,也是建设“无废城市”的核心任务。

如果把危险废物交给无资质单位处置,将面临重罚及行政拘留!情节严重的,甚至需承担刑事责任!
 
所以如何处理危废,是产废企业面临的第一个环保问题,之前也针对处理方法发过一篇文章,猛戳了解:固废和危废的区别是什么?企业要如何处理?
 
但除了处理方法,危废的处理价格往往也是备受关注的。
 
价格过高则中小企业难以承担,危废处理企业恶意压价则造成多方皆输的局面。
 
所以为何要处理危废?危废处理价格多少钱一吨比较合理?下面就来聊一聊:

  • 为什么要处理危废?

  • 危废处理的价格标准应该是什么样的?


01

为什么要处理危废?


根据《最高人民法院 最高人民检察院关于办理环境污染刑事案件适用法律若干问题的解释》规定,非法排放、倾倒、处置危险废物3吨及以上的,构成刑法第三百三十八条的污染环境罪,应当依法承担刑事责任。 
 
无危险废物经营许可证从事收集、贮存、利用、处置危险废物经营活动,严重污染环境的,按照污染环境罪定罪处罚;同时构成非法经营罪的,依照处罚较重的规定定罪处罚。
 
明知他人无危险废物经营许可证,向其提供或者委托其收集、贮存、利用、处置危险废物,严重污染环境的,以共同犯罪论处。
 
而这类型的事件也是层出不穷。
 
近日,黄江生态环境分局接到群众举报线索,称大冚村林坑路某山坑池塘边发现大量废油漆桶和黑色不明物体。
 
黄江生态环境分局与镇公安分局、梅塘社区连夜奋战,依法查处一家涉嫌非法倾倒危险废物企业。
 
发现该企业主要从事五金产品加工生产,未办理环保审批和自主验收手续,生产过程中有产生废油漆桶、废油漆渣等危险废物,已签订危险废物委托处置合同,但未能提供危险废物转移联单,危险废物储存仓内仅有除浮渣塑料球,没有废油漆桶、废油漆渣等危险废物。
 
最终,企业被依法查处。
 
所以企业还是要重视起危废处理的问题,为企业稳定生产做好基础工作。
 
而且要注意,危险废物处置收费属经营服务性收费,遵循“谁委托,谁付费;谁服务,谁收费”原则,产生单位必须将危险废物交有资质的单位处置并缴处置费。
 

02

危废处理的价格标准应该是什么样的?


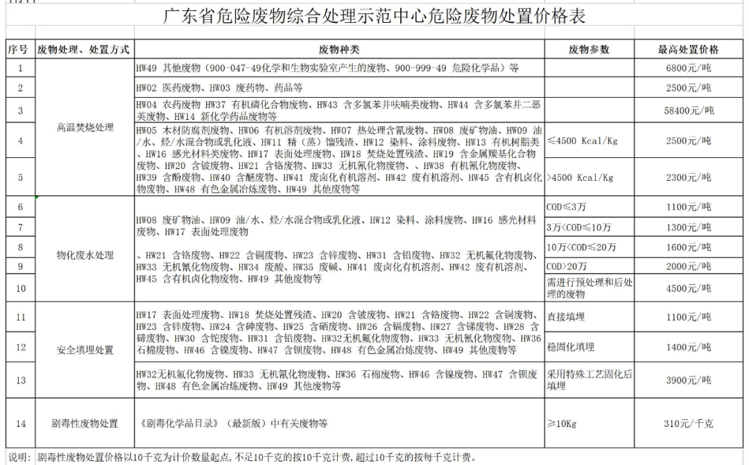
危废处理处置多少一吨?
 
工业危险废物按处置方法不同实施不同的收费标准。
 
一般分为高温焚烧处理、物化废水处理、安全填埋处置、剧毒性废物处置。
 
根据《广东省定价目录》和《广东省危险废物处置收费管理办法》(粤价〔2004〕208号)的要求,收费标准按照补偿处置成本、合理盈利的原则核定;危险废物处置收费应简便、有效、易操作,按不同的收费对象采取不同的计费办法。

图片

但现阶段该文件要求已经废止了。

而且危险废物处置价格与该区域产废、处置平衡相关。

比如汕头市发展和改革局与汕头市生态环境局于2021年8月18日发布的《危险废物处置价格收费标准的公告》。

图片

The last


所以危废处理的价格并不是恒定的,如果有这方面的需求可以直接咨询。

还有一点,属于环评豁免管理但有危废产生的企业,也应落实合法处置危险废物。

而且广东省的涉固废企业产生的所有危险废物都需要上广东省固体废物环境监管信息平台填报,可参考建设项目环境影响报告书(表)相关内容,结合企业实际产废情况填写。
[返回]   
*本站相关网页素材及相关资源均来源互联网,如有侵权请速告知,我们将会在24小时内删除*
技术支持:东莞网站建设